明鉴检测受邀参加第十一届中国医药生物技术论坛并做主题分享

第十一届中国医药生物技术论坛
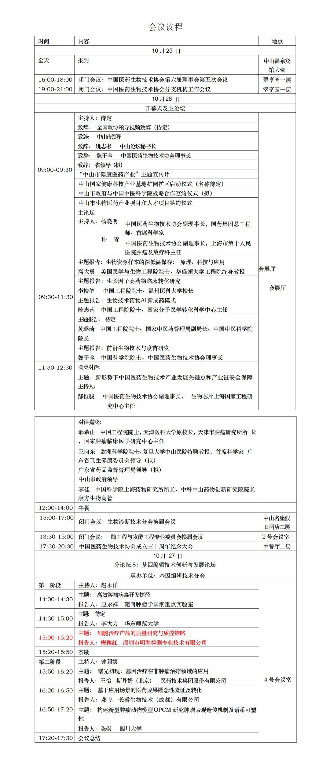
由中国医药生物技术协会与中山市人民政府联合主办,“第十一届中国医药生物技术论坛暨第十六届健康与发展中山论坛”,定于2023年10月25-27日在广东中山举办。会议由主论坛、十余个专题分论坛、展览展示及项目合作路演组成,协会将邀请高大勇院士、李校堃院士、陈志南院士、黄璐琦院士、魏于全院士及诸多政府代表、药监领导、中检院专家、企业专家等莅临本次盛会,努力打造产业规划政策发布平台、发展成就和企业形象展示平台、创新成果展示交易平台、产学研合作交流平台!
主题演讲 —— 梅秋红总监


46号展位 —— 我们等您!



1
END
1
明 鉴 检 测


